无锡市南湖幼儿园
欢迎您!
综合办公
|
手机版
|
经开区教育局
中学
太湖格致中学
南湖中学
华庄中学
东绛实验学校
东绛第二实验学校
和畅中学
小学
尚贤教育集团
华庄中心小学
江南实小
太湖实小
幼儿园
行知幼儿教育集团
华星幼教集团
南湖幼儿园
锦程幼儿园
太湖幼儿园
观山实验幼儿园
无锡市行远幼儿教育集团
×
搜索过于频繁,请输入验证码
网站首页
南幼之家
园所介绍
南幼文化
南幼掠影
办园成果
园务公开
南幼通告
政策法规
招生收费
教育科研
课程共生
课题管理
园本教研
书香致远
小伞兵成长营
班级动态
小班
中班
大班
家园共育
每周食谱
育儿锦囊
团队风采
领导班子
骨干风采
教师团队
宝贝天地
童心童画
成长足迹
党工团建
党建频道
工会之窗
青春之光
安全校园
安全教育
专题活动
疏散演练
您的位置:
首页
>
班级动态
>
大班
>
大一班
>
详细内容
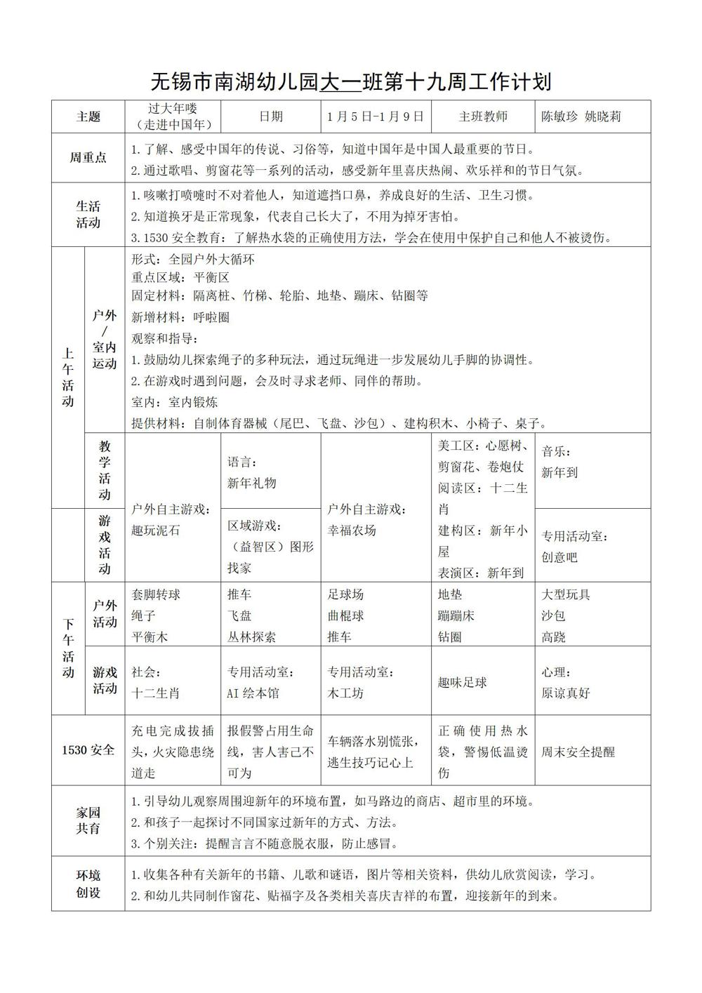
大一班
第十九周工作计划(2026.1.5-1.9)
来源:南湖幼儿园
发布时间:2026-01-05 09:39:53
浏览次数:
次
【字体:
小
大
】
分享到:
【打印正文】
×
用户登录
登 录
|
账号密码登录
成功登录后,
关闭浏览器前
24小时内
7天内
一个月内
始终
保持登录状态
忘记密码?
用户登录